学生社团
活动展示
荣誉表彰
校刊校报
《团学信息》
《新荷》期刊
《校园风景线》
珍珠班
心理驿站
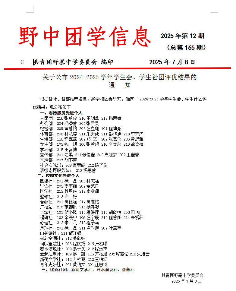
野中团学信息(2025年第12期,总165期)
来源: 团委 2025-07-08 11:10 浏览量: 1313
文字: 团委
图片: 团委
编辑: 团委
审核: 团委
上一篇:野中团学信息(2025年第13期,总166期)
下一篇:野中团学信息(2025年第11期,总164期)
安徽省潜山野寨中学 版权所有 皖ICP备05006513